Photos

Front Foundation Design

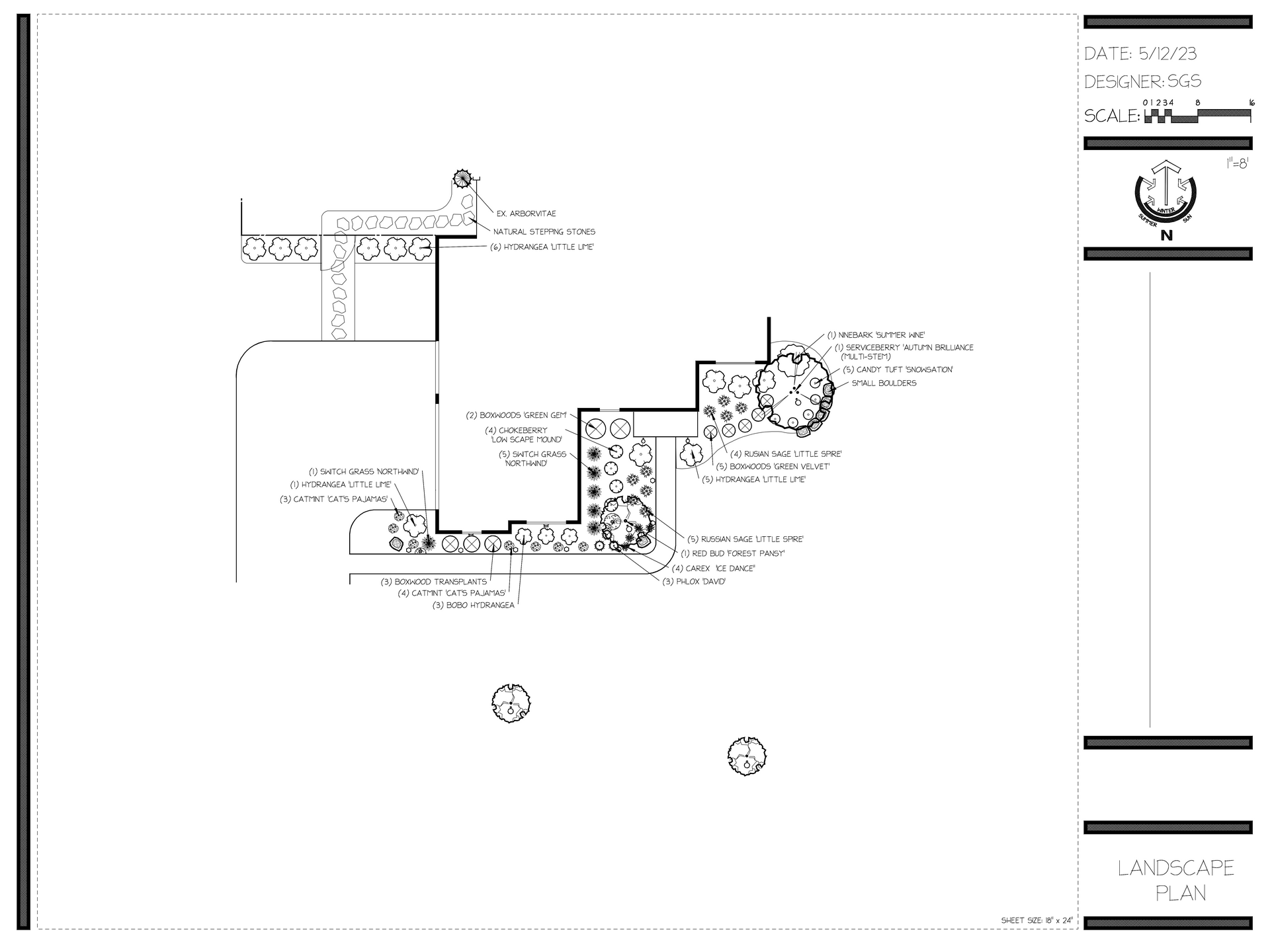
This client asked for a front foundation plan that exclusively contained plants that were purple, white, and green to give their new home a modern look. I used a mix of hydrangeas, boxwoods, Russian sage, grasses, and more to create the look they desired. They also included landscape lighting in their project. For privacy, I have removed their name and address.

French Inspired Patio Planting

Here my client asked for a french designed garden around their newly poured concrete patio. To create the french look this client was wanting, I created orderliness surrounding tightly planted beds filled on the interior with less organization, similar to English inspired landscapes.

Note: I have tried using baby's breath several times since this design and have not had success with it in central Indiana, Zone 5b/6. I do not design with baby's breath at this point and cannot recommend planting it.

Colorful Driveway Bed

Here my client needed to redo a bed along the side of their driveway. Their primary interest was seasonal color. I created this using a mix of evergreens, long blooming plants, and a few grasses to add texture and winter interest.